******伟德国际1949(始于英国源自)官方网站-Macau Platform
当前位置:首页 >> 成人教育

伟德betvlctor1949源于英国成人高等教育 2026级新生报到须知

2026-01-21 14:51

各位新同学:

祝贺你被录取为伟德betvlctor1949源于英国成人高等教育本科2026级新生。为方便你顺利办理入学报到手续,现将有关事项告知如下:

一、报到流程和缴费

我校2026级成人高等教育新生采取线下报到。报到流程如下:

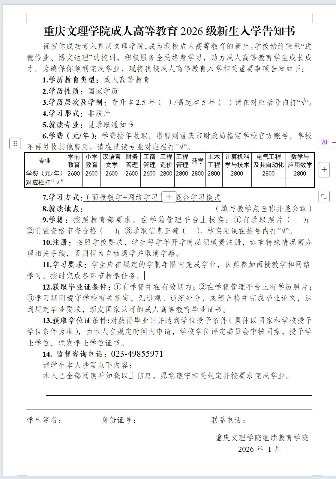
1.2026级新生根据教学点(含校本部)学籍负责人或辅导员的通知,到所在教学点领取录取通知书、填写新生入学告知书(见附件1)、核对新生信息和注册表并确认签字。

2.2026级新生根据教学点(含校本部)学籍负责人或辅导员的通知完成学费缴纳,学费按年收取,直缴重庆市财政局指定学校官方账号,不再另收其他费用。学费缴纳为线上进行:

缴费网址:********

缴费账号:身份证号码

缴费密码:身份证后六位

缴费流程:见附件2

3.凡规定时间不报道不缴费视为自动放弃入学资格。

4.缴费时间:2026年1月21日-3月31日。

5.学信网查询学籍时间:2026年5月底。

二、收费项目和标准

1.缴纳第一年学费。(学费标准见下表)

image.png


2.教材费

我校不收取教材费只提供教材明细,由学生自行购买教材,教材信息另行通知。

三、教学点(含校本部)学籍管理老师联系方式

image.png

监督咨询电话:023-49855971

附件1:伟德betvlctor1949源于英国成人高等教育2026级新生人学告知书.jpg

附件2:伟德betvlctor1949源于英国成教学员学费缴纳操作手册.pdf


            伟德betvlctor1949源于英国继续教育学院

                  2026年1月21日