各位新同学:
祝贺你被录取为伟德betvlctor1949源于英国成人高等教育本科2026级新生。为方便你顺利办理入学报到手续,现将有关事项告知如下:
一、报到流程和缴费
我校2026级成人高等教育新生采取线下报到。报到流程如下:
1.2026级新生根据教学点(含校本部)学籍负责人或辅导员的通知,到所在教学点领取录取通知书、填写新生入学告知书(见附件1)、核对新生信息和注册表并确认签字。
2.2026级新生根据教学点(含校本部)学籍负责人或辅导员的通知完成学费缴纳,学费按年收取,直缴重庆市财政局指定学校官方账号,不再另收其他费用。学费缴纳为线上进行:
缴费网址:********
缴费账号:身份证号码
缴费密码:身份证后六位
缴费流程:见附件2
3.凡规定时间不报道不缴费视为自动放弃入学资格。
4.缴费时间:2026年1月21日-3月31日。
5.学信网查询学籍时间:2026年5月底。
二、收费项目和标准
1.缴纳第一年学费。(学费标准见下表)

2.教材费
我校不收取教材费只提供教材明细,由学生自行购买教材,教材信息另行通知。
三、教学点(含校本部)学籍管理老师联系方式

监督咨询电话:023-49855971
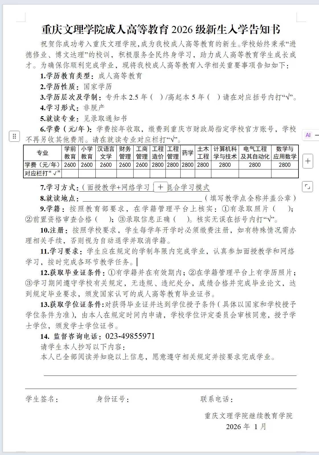
附件1:伟德betvlctor1949源于英国成人高等教育2026级新生人学告知书.jpg
附件2:伟德betvlctor1949源于英国成教学员学费缴纳操作手册.pdf
伟德betvlctor1949源于英国继续教育学院
2026年1月21日